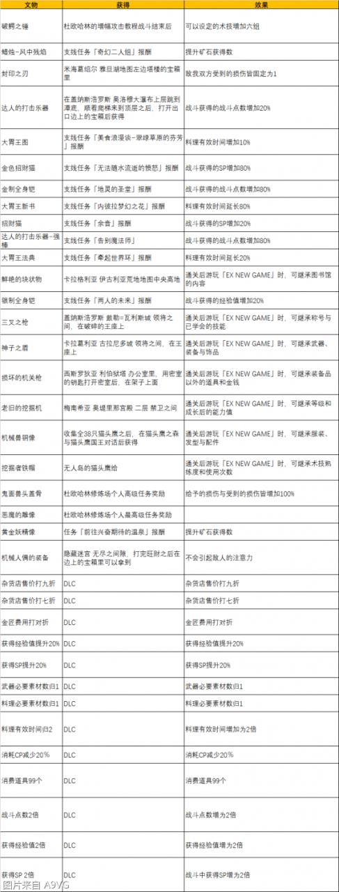
除了DLC以外,第一个文物是在杜欧哈林入队之后的增幅攻击教程战斗结束之后自动获得的。奖杯规定的是20个,实际上有23个,不在意的话错过几个也没问题。


文物里不少都是bandainamco的其他游戏,好多甚至不认识……
| 文物 |
获得 |
效果 |
| 破鳄之锤 |
杜欧哈林的增幅攻击教程战斗结束后 |
可以部署的术技增加六组 |
| 蜡烛~风中残焰 |
支线任务「奇幻二人组」报酬 |
提升矿石获得数 |
| 封印之刃 |
米海葛绍尔雅旦湖地图左边塔楼的宝箱里 |
敌我双方受到的损伤皆固定为1 |
| 达人的打击乐器 |
在盖纳斯浩罗斯奥洛穆大瀑布上层跳到潭底,顺着爬梯来到顶层之后,打开出口边上的宝箱后获得 |
战斗获得的战斗点数增加20% |
| 大胃王图 |
支线任务「美食浪漫谈~翠绿草原的芬芳」报酬 |
料理有效时间增加10% |
| 金色招财猫 |
支线任务「无法随水流逝的愤怒」报酬 |
战斗获得的SP增加80% |
| 金制全身铠 |
支线任务「地灵的圣堂」报酬 |
战斗获得的战斗点数增加80% |
| 大胃王新书 |
支线任务「内彼拉梦幻之花」报酬 |
料理有效时间延长80% |
| 招财猫 |
支线任务「余音」报酬 |
战斗获得的SP增加20% |
| 达人的打击乐器~强棒 |
支线任务「告别魔法师」 |
战斗获得的战斗点数增加80% |
| 大胃王法典 |
支线任务「牵起世界环」报酬 |
料理有效时间延长20% |
| 鲜艳的块状物 |
卡拉格利亚伊古利亚荒地地图中间高地 |
通关后游玩「EXNEWGAME」时,可继承图书馆的内容 |
| 银制全身铠 |
支线任务「两人的未来」报酬 |
战斗获得的经验值增加20% |
| 三叉之枪 |
盖纳斯浩罗斯戴勒=瓦利斯城领将之间,在破碎的王座上 |
通关后游玩「EXNEWGAME」时,可继承称号与已学会的技能 |
| 神子之盾 |
卡拉葛利亚古拉尼多城领将之间,在王座上 |
通关后游玩「EXNEWGAME」时,可继承武器、装备与饰品 |
| 损坏的机关枪 |
西斯罗狄亚利伯狱塔办公室里,用密室的钥匙打开密室后,在架子上面 |
通关后游玩「EXNEWGAME」时,可继承装备品以外的道具和金钱 |
| 老旧的挖掘机 |
梅南希亚奥堤里那宫殿二层禁卫之间 |
通关后游玩「EXNEWGAME」时,可继承等级和成长后的能力值 |
| 机械兽铜像 |
收集全38只猫头鹰之后,在猫头鹰之森与猫头鹰国王对话后获得 |
通关后游玩「EXNEWGAME」时,可继承服装、发型与配件 |
| 挖掘者铁帽 |
无人岛的猫头鹰给 |
通关后游玩「EXNEWGAME」时,可继承术技熟练度和使用次数 |
| 鬼面兽头盖骨 |
杜欧哈林修炼场个人高级任务奖励 |
给予的损伤与受到的损伤皆增加100% |
| 恶魔的雕像 |
杜欧哈林修炼场个人最高级任务奖励 |
|
| 黄金妖精像 |
任务「前往兴奋期待的温泉」报酬 |
提升矿石获得数 |
| 机械人偶的装备 |
隐藏迷宫无尽之间隙,打完旺财之后在边上的宝箱里可以拿到 |
不会引起敌人的注意力 |
| 杂货店售价打九折 |
DLC |
杂货店售价打九折 |
| 杂货店售价打七折 |
DLC |
杂货店售价打七折 |
| 金匠费用打对折 |
DLC |
金匠费用打对折 |
| 获得经验值提升20% |
DLC |
获得经验值提升20% |
| 获得SP提升20% |
DLC |
获得SP提升20% |
| 武器必决定因素材数归1 |
DLC |
武器必决定因素材数归1 |
| 料理必决定因素材数归1 |
DLC |
料理必决定因素材数归1 |
| 料理有效时间归2 |
DLC |
料理有效时间增加为2倍 |
| 消耗CP减少20% |
DLC |
消耗CP减少20% |
| 消费道具99个 |
DLC |
消费道具99个 |
| 战斗点数2倍 |
DLC |
战斗点数增为2倍 |
| 获得经验值2倍 |
DLC |
获得经验值增为2倍 |
| 获得SP2倍 |
DLC |
战斗中获得SP增为2倍 |
放个图片版的













